时间:2025-12-09 次
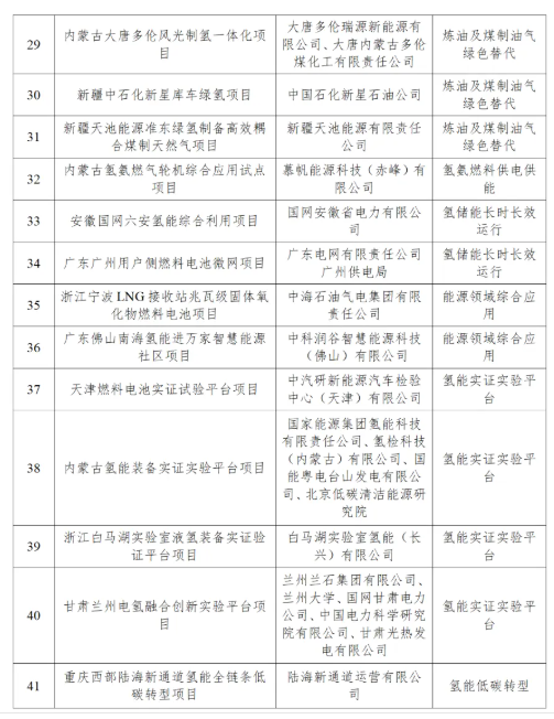
文件指出,有关省级能源主管部门和中央企业推荐,国家能源局组织专家评审,并公示征求各方面意见,决定将内蒙古深能鄂托克旗风光制氢一体化合成绿氨及氢能耦合应用等41个项目、吉林长春松原白城等9个区域列为能源领域氢能试点(第一批)。
全文如下:

为深入贯彻实施《中华人民共和国能源法》,落实《氢能产业发展中长期规划(2021—2035年)》等有关要求,进一步探索创新氢能管理模式和多元化发展路径,推动科技创新与产业创新深度融合,国家能源局组织开展了能源领域氢能试点申报和评选工作。现就有关事项公告如下。
一、经有关省级能源主管部门和中央企业推荐,国家能源局组织专家评审,并公示征求各方面意见,决定将内蒙古深能鄂托克旗风光制氢一体化合成绿氨及氢能耦合应用等41个项目、吉林长春松原白城等9个区域列为能源领域氢能试点(第一批)。
二、各试点单位要积极推进项目和区域试点工作,扎实推动相关项目建设运行,促进体制机制、管理模式、基础设施、商业模式协调贯通,定期通过全国氢能信息平台报送试点工作进展情况。
三、有关省级能源主管部门要严格落实主体责任,加强本地区项目和区域试点管理,协调解决试点工作中的问题,持续跟踪建设进度、政策执行、成果效益等,确保试点取得预期效果;对推进不力的,经相关机构评估未达到试点效果的,按程序取消相关试点资格。
四、根据有关文件精神,本试点不得开展授牌、命名等活动。试点工作其他事项遵照《国家能源局综合司关于组织开展能源领域氢能试点工作的通知》(国能综通科技〔2025〕91号)要求执行。
特此公告。
国家能源局
2025年12月4日



